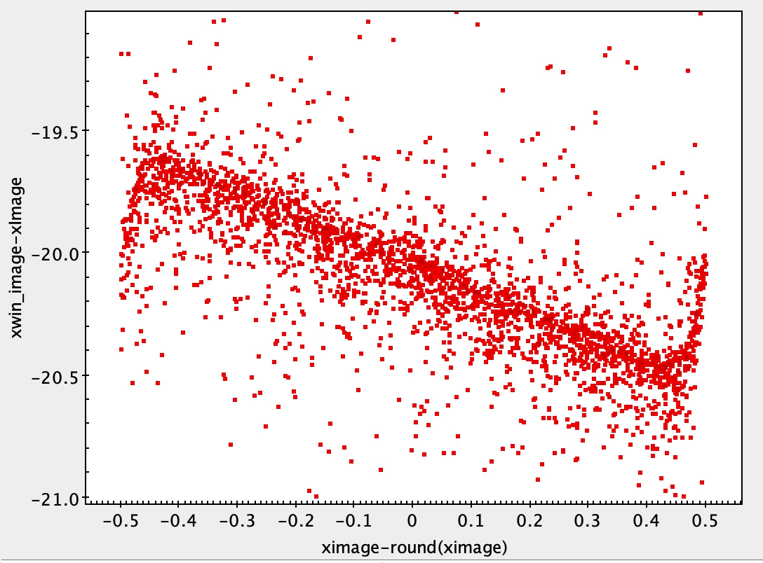
“无缝光谱0级像位置与cat给的直接成像真值位置的偏差”随“像素相位”变化的现象
三幅图分别展示ccd01的3/5光栅x方向、2/5光栅x方向、ccd01 y方向的问题。 其中,ximage是仿真输出.cat给的直接成像位置,xwin_image是测量出的0级像位置。 x轴ximage-round(ximage)是所谓的像素相位,也就是质心落在一个像素内什么位置。 y轴是0级像测量值和直接成像真值距离差。
是什么原因造成了图中的相关性?@zhangxin
注:ccd01的0级像PSF的FWHM为2像素到4.6像素,不存在欠采样问题。


